Git_分布式版本控制工具
Git-分布式版本控制工具/(黑马程序员)
1、目标
- 了解Git基本概念
- 能够概述Git工作流程
- 能够使用Git常用命令
- 熟悉Git代码托管服务
- 能够使用IDEA操作Git
2、概述
2.1、开发中的实际场景
1 | 场景一:备份 |
2.2、版本控制器的方式
1 | a、集中式版本控制工具 |
一般不经常进行两个人之间直接推版本库,一般都是有一个中央服务器。
2.3、SVN
2.4、Git
1 | Git是分布式的,Git不需要有中心服务器,我们每台电脑拥有的东西都是一样的。我们使用Git并且有个中心服务器,仅仅是为了方便交换大家的修改,但是这个服务器的地位和我们每个人的PC是一样的。我们可以把它当做一个开发者的pc就可以就是为了大家代码容易交流不关机用的。没有它大家一样可以工作,只不过“交换”修改不方便而已。 |
2.5、Git工作流程图
命令如下:
- clone(克隆): 从远程仓库中克隆代码到本地仓库
- checkout (检出):从本地仓库中检出一个仓库分支然后进行修订
- add(添加): 在提交前先将代码提交到暂存区
- commit(提交): 提交到本地仓库。本地仓库中保存修改的各个历史版本
- fetch (抓取) : 从远程库,抓取到本地仓库,不进行任何的合并动作,一般操作比较少。
- pull (拉取) : 从远程库拉到本地库,自动进行合并(merge),然后放到到工作区,相当于fetch+merge
- push(推送) : 修改完成后,需要和团队成员共享代码时,将代码推送到远程仓库
3、Git安装与常用命令
本教程里的git命令例子都是在Git Bash中演示的,会用到一些基本的linux命令,在此为大家提前列举:
ls/ll查看当前目录cat查看文件内容touch创建文件vivi编辑器(使用vi编辑器是为了方便展示效果,学员可以记事本、EditPlus、NotePad++等其它编辑器)- 退出vi编辑器操作: esc -> :wq
3.1、 Git环境配置
3.1.1 下载与安装
下载地址: https://git-scm.com/download
下载完成后可以得到如下安装文件:
双击下载的安装文件来安装Git。安装完成后在电脑桌面(也可以是其他目录)点击右键,如果能够看到如下两个菜单则说明Git安装成功。
备注:
Git GUI:Git提供的图形界面工具
Git Bash:Git提供的命令行工具 相当于一个小的linux窗口,使用shift+鼠标右键可以直接找到,不用选择更多选项
当安装Git后首先要做的事情是设置用户名称和email地址。这是非常重要的,因为每次Git提交都会使用该用户信息
3.1.2基本配置
- 打开Git Bash
- 设置用户信息
git config --global user.name “itcast”
git config --global user.email “hello@itcast.cn”
查看配置信息
git config --global user.name
git config --global user.email
3.1.3 为常用指令配置别名(可选)
有些常用的指令参数非常多,每次都要输入好多参数,我们可以使用别名。
-
打开用户目录,创建
.bashrc文件
部分windows系统不允许用户创建点号开头的文件,可以打开gitBash,执行touch ~/.bashrc~表示当前用户的主目录,Windows通常是C:\Users\用户名
-
在
.bashrc文件中输入如下内容:1
2
3
4用于输出git提交日志
alias git-log='git log --pretty=oneline --all --graph --abbrev-commit'
用于输出当前目录所有文件及基本信息
alias ll='ls -al'ls -al是显示所有文件包含隐藏文件,ls -l表示以长格式显示文件和目录的详细信息,但不包括隐藏文件。ls -al:list all (including hidden files) in long formatls -l:list in long format -
打开gitBash,执行
source ~/.bashrc
3.1.4 解决GitBash乱码问题
-
打开GitBash执行下面命令
1
git config --global core.quotepath false
-
${git_home}/etc/bash.bashrc文件最后加入下面两行1
2export LANG="zh_CN.UTF-8"
export LC_ALL="zh_CN.UTF-8"
3.2、获取本地仓库
要使用Git对我们的代码进行版本控制,首先需要获得本地仓库
1)在电脑的任意位置创建一个空目录(例如test)作为我们的本地Git仓库
2)进入这个目录中,点击右键打开Git bash窗口
3)执行命令git init
4)如果创建成功后可在文件夹下看到隐藏的.git目录。
3.3、基础操作指令
Git工作目录下对于文件的修改(增加、删除、更新)会存在几个状态,这些修改的状态会随着我们执行Git的命令而发生变化。
除了.git其他的文件都叫工作目录
本章节主要讲解如何使用命令来控制这些状态之间的转换:
-
git add (工作区 --> 暂存区) git add 1.txt添加具体文件,git add .添加当前目录所有文件
-
git commit (暂存区 --> 本地仓库) git commit -m “描述内容” git commit 会打开默认编辑器让你输入提交信息; (-m是message的缩写)
暂存区就是表示哪些文件是被git管理的,只把这些文件做提交
3.3.1、*查看修改的状态(status)
- 作用:查看的修改的状态(暂存区、工作区)
- 命令形式:
git status
3.3.2、*添加工作区到暂存区(add)
- 作用:添加工作区一个或多个文件的修改到暂存区
- 命令形式:
git add 单个文件名|通配符- 将所有修改加入暂存区:
git add .
- 将所有修改加入暂存区:
3.3.3、*提交暂存区到本地仓库(commit)
- 作用:提交暂存区内容到本地仓库的当前分支
- 命令形式:
git commit -m '注释内容' - ps在
git commit -m后面补充的内容可以用单引号或双引号,具体取决于你使用的 shell。一般来说:- 双引号:适用于大多数 shell(如 bash),可以解析变量。
- 单引号:会将内容视为字面量,不解析变量。
3.3.4、*查看提交日志(log)
在[3.1.3](#3.1.3 为常用指令配置别名(可选))中配置的别名git-log就包含了这些参数,所以后续可以直接使用指令git-log
- 作用:查看提交记录
- 命令形式:
git log [option]- options
--all显示所有分支--pretty=oneline将提交信息显示为一行--abbrev-commit使得输出的commitID更简短--graph以图的形式显示
- options
3.3.5、版本回退
- 作用:版本切换 这个–hard放在前面和后面都没问题
- 命令形式:
git reset --hard commitID回退之后再用git log就不显示回退版本之后的信息了,但是可以通过回退最新的commitID来返回回去,如果不小心clear也可以用git reflog找到commitID,总而言之,只要是自己提交过了就丢不了,除非自己把目录文件夹都给删了- commitID 可以使用
git-log或git log指令查看
- commitID 可以使用
- 如何查看已经删除的记录?
git reflog- 这个指令可以看到已经删除的提交记录
3.3.6、添加文件至忽略列表
一般我们总会有些文件无需纳入Git 的管理,也不希望它们总出现在未跟踪文件列表。 通常都是些自动生成的文件,比如日志文件,或者编译过程中创建的临时文件等。 在这种情况下,我们可以在工作目录中创建一个名为 .gitignore的文件(文件名称固定),列出要忽略的文件模式。下面是一个示例:
1 | no .a files |
练习:基础操作
1 | ####################仓库初始化###################### |
3.4、分支
几乎所有的版本控制系统都以某种形式支持分支。 使用分支意味着你可以把你的工作从开发主线上分离开来进行重大的Bug修改、开发新的功能,以免影响开发主线。
3.4.1、查看本地分支
- 命令:
git branch
3.4.2、创建本地分支
- 命令:
git branch 分支名
3.4.4、*切换分支(checkout)
- 命令:
git checkout 分支名
我们还可以直接切换到一个不存在的分支(创建并切换)
- 命令:
git checkout -b 分支名
3.4.6、*合并分支(merge)
一个分支(合并分支)上的提交可以合并到另一个分支(目标分支)
- 需要先切换到目标分支:
git checkout 目标分支名 - 合并命令:
git merge 合并分支名
3.4.7、删除分支
不能删除当前分支,只能删除其他分支
git branch -d 分支名删除分支时,需要做各种检查git branch -D 分支名不做任何检查,强制删除如果对某一个分支进行修改之后没有进行merge就想删除,git认为可能是误操作,这时就需要-D来进行强制删除。- E.g.
3.4.8、解决冲突
当两个分支上对文件的修改可能会存在冲突,例如同时修改了同一个文件的同一行,这时就需要手动解决冲突,解决冲突步骤如下:
- 处理文件中冲突的地方
- 将解决完冲突的文件加入暂存区(add)
- 提交到仓库(commit)
冲突部分的内容处理如下所示:
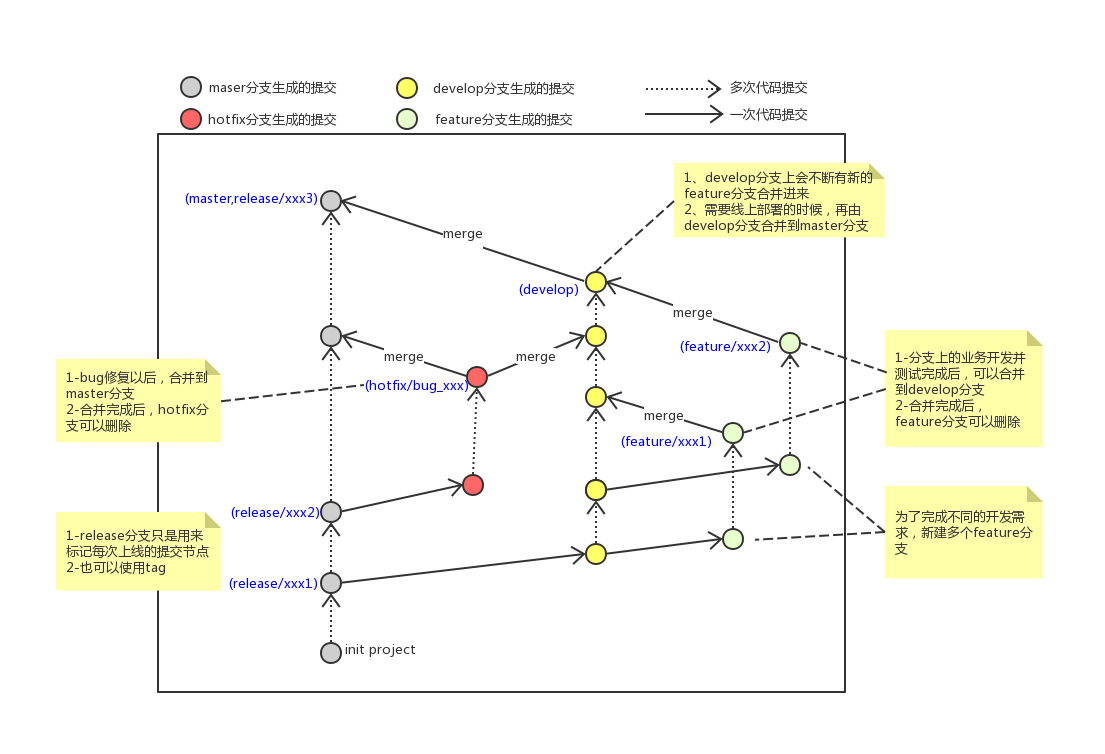
3.4.9、开发中分支使用原则与流程
几乎所有的版本控制系统都以某种形式支持分支。 使用分支意味着你可以把你的工作从开发主线上分离开来进行重大的Bug修改、开发新的功能,以免影响开发主线。
在开发中,一般有如下分支使用原则与流程:
- master (生产) 分支
线上分支,主分支,中小规模项目作为线上运行的应用对应的分支。 - develop(开发)分支一般master和develop分支是不会删的,其他的用完一般就删了
是从master创建的分支,一般作为开发部门的主要开发分支,如果没有其他并行开发不同期上线要求,都可以在此版本进行开发,阶段开发完成后,需要是合并到master分支,准备上线。 - feature/xxxx分支
从develop创建的分支,一般是同期并行开发,但不同期上线时创建的分支,分支上的研发任务完成后合并到develop分支。 - hotfix/xxxx分支,
从master派生的分支,一般作为线上bug修复使用,修复完成后需要合并到master、test、develop分支。 - 还有一些其他分支,在此不再详述,例如test分支(用于代码测试)、pre分支(预上线分支)等等。
练习:分支操作
1 | ##########################创建并切换到dev01分支,在dev01分支提交 |
4、Git远程仓库
4.1、 常用的托管服务[远程仓库]
1 | 前面我们已经知道了Git中存在两种类型的仓库,即本地仓库和远程仓库。那么我们如何搭建Git远程仓库呢?我们可以借助互联网上提供的一些代码托管服务来实现,其中比较常用的有GitHub、码云、GitLab等。 |
4.2、 注册码云
要想使用码云的相关服务,需要注册账号(地址: https://gitee.com/signup )
4.3、 创建远程仓库
仓库创建完成后可以看到仓库地址,如下图所示:
4.4、配置SSH公钥
-
生成SSH公钥
ssh-keygen -t rsa- 不断回车
- 如果公钥已经存在,则自动覆盖
-
命令介绍
ssh-keygen是生成 SSH 密钥对的工具。-t rsa指定了密钥的类型为 RSA(即使用 RSA 算法生成公钥和私钥)。- 行该命令后,会生成一对公钥和私钥,默认存储在
~/.ssh/id_rsa和~/.ssh/id_rsa.pub文件中。私钥(id_rsa)用于身份验证,而公钥(id_rsa.pub)则可以被添加到远程服务器(如 GitHub、GitLab、服务器等)上的授权密钥列表中,以便安全地进行无密码登录或操作。
-
Gitee设置账户共公钥
- 获取公钥
cat ~/.ssh/id_rsa.pub本地生成的 SSH 公钥和私钥默认存储在用户主目录的 .ssh文件夹中
- 验证是否配置成功
ssh -T git@gitee.com
- 获取公钥
4.5、操作远程仓库
4.5.1、添加远程仓库
此操作是先初始化本地库,然后与已创建的远程库进行对接。
- 命令:
git remote add <远端名称> <仓库路径>origin是默认的远程仓库名称- 远端名称,默认是origin,取决于远端服务器设置
- 仓库路径,从远端服务器获取此URL
- 例如:
git remote add origin git@gitee.com:czbk_zhang_meng/git_test.git
4.5.2、查看远程仓库
-
命令:
git remote
-
查看具体的仓库
1
git remote -v
4.5.3、推送到远程仓库
- 命令:
git push[ -f][ --set-upstream][ 远端名称[ 本地分支名[:远端分支名]]]- 如果远程分支名和本地分支名称相同,则可以只写本地分支
git push origin master=git push origin master:master
-f=--force表示强制覆盖-u=--set-upstream推送到远端的同时并且建立起和远端分支的关联关系。git push --set-upstream origin master
- 如果当前分支已经和远端分支关联,则可以省略分支名和远端名。
git push将master分支推送到已关联的远端分支。
- 如果远程分支名和本地分支名称相同,则可以只写本地分支
查询远程仓库
4.5.4、 本地分支与远程分支的关联关系
- 查看关联关系我们可以使用
git branch -vv命令
4.5.5、从远程仓库克隆
如果已经有一个远端仓库,我们可以直接clone到本地。
- 命令:
git clone <仓库路径> [本地目录]- 本地目录可以省略,会自动生成一个目录
4.5.6、从远程仓库中抓取和拉取
远程分支和本地的分支一样,我们可以进行merge操作,只是需要先把远端仓库里的更新都下载到本地,再进行操作。
- 抓取 命令:
git fetch [remote name] [branch name]- 抓取指令就是将仓库里的更新都抓取到本地,不会进行合并
- 如果不指定远端名称和分支名,则抓取所有分支。
- 拉取 命令:
git pull [remote name] [branch name]- 拉取指令就是将远端仓库的修改拉到本地并自动进行合并,等同于fetch+merge
- 如果不指定远端名称和分支名,则抓取所有并更新当前分支。
- 在test01这个本地仓库进行一次提交并推送到远程仓库
- 在另一个仓库将远程提交的代码拉取到本地仓库
4.5.7、解决合并冲突
在一段时间,A、B用户修改了同一个文件,且修改了同一行位置的代码,此时会发生合并冲突。
A用户在本地修改代码后优先推送到远程仓库,此时B用户在本地修订代码,提交到本地仓库后,也需要推送到远程仓库,此时B用户晚于A用户,故需要先拉取远程仓库的提交,经过合并后才能推送到远端分支,如下图所示。
在B用户拉取代码时,因为A、B用户同一段时间修改了同一个文件的相同位置代码,故会发生合并冲突。
远程分支也是分支,所以合并时冲突的解决方式也和解决本地分支冲突相同相同,在此不再赘述,需要学员自己练习。
练习:远程仓库操作
1 | #########################1-将本地仓库推送到远程仓库 |
5、在Idea中使用Git
5.1、在Idea中配置Git
安装好IntelliJ IDEA后,如果Git安装在默认路径下,那么idea会自动找到git的位置,如果更改了Git的安装位置则需要手动配置下Git的路径。选择File→Settings打开设置窗口,找到Version Control下的git选项:
点击Test按钮,现在执行成功,配置完成
5.2、在Idea中操作Git
场景:本地已经有一个项目,但是并不是git项目,我们需要将这个放到码云的仓库里,和其他开发人员继续一起协作开发。
5.2.1、创建项目远程仓库(参照4.3)
5.2.2、初始化本地仓库
5.2.3、设置远程仓库
5.2.4、提交到本地仓库
5.2.6、推送到远程仓库
5.2.7、克隆远程仓库到本地
5.2.8、创建分支
- 最常规的方式
- 最强大的的方式
5.2.9、切换分支及其他分支相关操作
5.2.11、解决冲突
- 执行merge或pull操作时,可能发生冲突
- 冲突解决后加入暂存区
略 - 提交到本地仓库
略 - 推送到远程仓库
略
5.3、IDEA常用GIT操作入口
- 第一张图上的快捷入口可以基本满足开发的需求。
- 第二张图是更多在IDEA操作git的入口。
5.4、场景分析
基于我们后面的实战模式,我们做一个综合练习
当前的开发环境如下,我们每个人都对这个项目已经开发一段时间,接下来我们要切换成团队开发模
式。
也就是我们由一个团队来完成这个项目实战的内容。团队有组长和若干组员组成(组长就是开发中的项
目经理)。
所有操作都在idea中完成。
练习场景如下:
- 由组长,基于本项目创建本地仓库;创建远程仓库,推送项目到远程仓库。
- 每一位组员从远程仓库克隆项目到idea中,这样每位同学在自己电脑上就有了一个工作副本,可以正
式的开始开发了。我们模拟两个组员(组员A、组员B),克隆两个工作区。
- 组员A修改工作区,提交到本地仓库,再推送到远程仓库。组员B可以直接从远程仓库获取最新的代
码。
- 组员A和组员B修改了同一个文件的同一行,提交到本地没有问题,但是推送到远程仓库时,后一个
推送操作就会失败。
解决方法:需要先获取远程仓库的代码到本地仓库,编辑冲突,提交并推送代码。
附:几条铁令
- 切换分支前先提交本地的修改
- 代码及时提交,提交过了就不会丢
- 遇到任何问题都不要删除文件目录,第1时间找老师
附:疑难问题解决
1. windows下看不到隐藏的文件(.bashrc、.gitignore)
2. windows下无法创建.ignore|.bashrc文件
这里以创建.ignore 文件为例:
- 在git目录下打开gitbash
- 执行指令
touch .gitignore
附:IDEA集成GitBash作为Terminal
Git补充内容
clear 清屏
git bash 直接选中就是复制,不要用ctrl+c(在命令行里面是结束的意思),右键paste或者直接鼠标中键就是粘贴
mv 是一个用于文件和目录移动或重命名的命令
mv source destination移动文件或目录
mv file.txt /home/user/documents/
mv old_name new_name重命名文件或目录
mv oldfile.txt newfile.txt






















































